2月9日起 中国和新加坡互免签证,大利南方。椰林树影、水清沙幼,说走就走的目的地又增加了一处。然而一搜索攻略,差点被关于新加坡的热搜创飞:
#新加坡免签一不小心就变穷光蛋#
这是说新加坡消费水平高吗?新加坡确实是全球生活成本最高的城市之一。然而这个热搜主要说的不是生活成本,是罚款金额。
下面这张图片在互联网上广为流传:

提取文字:
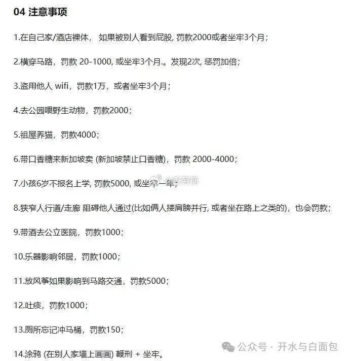
1. 在自己家/酒店裸体,如果被别人看到屁股,罚款2000或者坐牢3个月;
2. 横穿马路,罚款 20~1000,或坐牢3个月。发现2次,惩罚加倍;
3. 盗用他人wifi,罚款1万,或者坐牢3个月;
4. 去公园喂野生动物,罚款2000;
5. 祖屋养猫,罚款4000;
6. 带口香糖来新加坡卖(新加坡禁止口香糖),罚款 2000~4000;
7. 小孩6岁不报名上学,罚款5000,或坐空一年;
8. 狭窄人行道/走廊 阻碍他人通过(比如俩人搂肩膀并行,或者坐在路上之类的),也会罚款;
9. 带酒去公立医院,罚款1000;
10. 乐器影响邻居,罚款1000;
11. 放风筝如果影响到马路交通,罚款5000;
12. 吐痰,罚款1000;
13. 厕所忘记冲马桶,罚款150;
14. 涂鸦(在别人家墙上画画)鞭刑+坐牢。
别笑,是真的。(这图片里面还有个错字,是“组屋”,可以理解成是新加坡的经济适用房,不是“祖屋”——关于组屋内养宠物的条款已经修改,搭配更加严格的宠物法令执行。)
这些条款第一眼看上去好像是涉及到文明礼貌的一些正常管理手段,但仔细看下来,发现这些已经被网友“挑选出来”的内容,事无巨细、推陈出新,甚至到了有点猎奇的地步。
怪不得新加坡也被称作“罚款之城”。
不光是外来游客,本地的文创、冰箱贴也对新加坡的严苛大加吐槽。新加坡罚款条文数量之多,管辖之广,处罚之严,在世界上也相当罕见。这些针对日常行为规范所出台的法律,目的十分明确:通过公民行为规范,整治社会风气,保障新加坡的有序发展。
新加坡国土面积狭小、资源极度紧张。(国土面积仅为728.6平方公里,约等于中国北京的海淀区和朝阳区加起来的面积。)作为世界上人口密度最高的国家之一,新加坡政府面临着严峻的挑战,除了要解决居民的生产生活需要,不断发展经济,同时还要满足居民对良好的生活环境的追求。
在新加坡建国之初,总理李光耀就积极通过法律来保障新加坡公共卫生和国家现代化城市建设进程。李光耀毕业于英国剑桥大学法律系,其执政期间的思考与践行,开拓了新加坡独特的发展模式。
在这样的历史和政治背景下,重新来看一看这些被网友挂出来当作笑料和猎奇的“新加坡法律”,能产生出新的理解。
先来说最“骇人听闻”的第1条,在家或酒店裸体被他人看见要罚款。
在新加坡,不要认为在自己家就能一丝不挂。根据新加坡《杂项罪行(公共秩序和滋扰)法》第27条,任何人在暴露于公众视野的情况下或者在私人场所裸露被发现,有可能面临最高2000新币(约1万元人民币)的罚款,或者3个月的监禁,或两者兼施。除此之外,在私人场所犯下该项罪行,警务人员可以未经私人场所所有者或占用人授权而进入私人场所逮捕罪犯。
也就是说,在新加坡,如果在家裸露触犯法律,警察可以冲进私人住宅里去抓人。
但是注意,这里有一个前提是:暴露于 “公众视野” 或在私人场所裸露 “被发现”。暴露于公众视野好理解,“被发现”,是指在家中裸露但邻居或路人能通过窗户看到。这样的“新加坡式不文明”行为就会被处以罚款。如果住在深山或海滨里的独栋豪宅,相对就安全多了。
结合上述“新加坡国土面积小、人口多”的大前提,这个法规不算严苛。
再把条款里和游客关系比较大的挑出来看看:“横穿马路、随地吐痰、上厕所不冲”等等,咱就是说,罚得好,罚得再狠点!
第4条,不要投喂野生动物,这个提醒大家注意。
新加坡是公园王国,万态野生动物世界的四大动物园和各种绿地公园、山野公园游人众多,在新加坡有效的管理措施保护下,动物飞禽并不怕人,它们和人的距离非常近,却不会受到任何伤害与投喂。而这种生命与生命之间秋毫无犯的近距离接触,会给人留下深刻的感受和印象。
热知识:投喂也是伤害。游客随手扔出的食物并不适合动物食用,即便是符合食物链的食物,因为游客无序投喂,也会造成吃得过多、引发动物斗殴等不良后果。
另外,新加坡公园并未开设收费投喂项目,一些国内外景区已经司空见惯的“喂鸽子”之类的娱乐活动,在新加坡都是绝对不允许的。结合曾经看到的一些让人痛心扼腕的投喂动物、伤害动物的不文明行为,新加坡的严格管理措施不但不该被吐槽,甚至该拍手叫好,值得全世界学习。
新加坡万态野生动物园里面的动物在游客环绕下怡然自得,在很近的距离里也没有一个人接触它。
第6条,口香糖。
口香糖是新加坡搞“创卫”工作的严打对象。嚼完以后的口香糖会粘在地面上、垃圾桶里,给清洁工作带来很大的困扰。曾经有人将口香糖吐在公共交通工具上,给他人带来不便和卫生隐患。在新加坡,并不流行咀嚼口香糖,现在,不止新加坡,越来越多的地方也将在交流过程中嚼口香糖视为不尊重不礼貌的行为。禁止进口和销售口香糖也可避免文化冲突和不必要的纠纷。
新加坡禁售口香糖,也禁止游客携带口香糖入境内。如果从境外将口香糖带入并销售,是“走私”行为,跑不了的。
最后说说第14条的处罚,“鞭刑”。新加坡鞭刑,全球知名。
新加坡通过鞭刑稳固了刑法严峻的国家形象。鞭刑在很多文明国家当中已经绝迹,新加坡的鞭刑也受到国际上的许多议论和指责,但新加坡官方坚决支持和贯彻鞭刑,政府和国民都相信鞭刑是震慑犯罪最有效的手段,他们认为,鞭痕能达到最好的震慑和教育目的,永远提醒犯罪者再也不能犯罪,警示国民洁身自爱。
据透露,通常情况下,鞭刑打臀部,3记起步,通常不会超过10记,执行鞭刑的警察要经过严格的训练,控制力度大小、找准击打位置,保证又痛又留疤,却不会损害身体器官。鞭刑结束后,犯人会被解除束缚并得到医疗照顾。如果犯人的身体出现了明显的伤害或感染,他们可能需要接受更长时间的治疗。如果犯人身患严重疾病,也不在鞭刑的实施范围内。
目前在新加坡,鞭刑是适用于至少30种罪名的强制刑,同时适用鞭刑的罪行名单还在延长,其中既包括强奸、抢劫、贩毒等重罪也包括较轻的罪行如非法拥有武器(长刀、匕首等都算)、挟持人质、重犯吸毒者等。第14条,破坏环境的涂鸦确实名列鞭刑的名单当中。
另外,鞭刑不对女性实施,鞭刑也确实不能参观。
重要提示:除了图片中的这些条款以外,对游客来说,还有一条很重要的提示:
新加坡的地铁上不能吃东西、喝水,携带榴莲。

专门到现场拍摄的,就问贴不贴心,成风拍摄
外出旅行,遵守当地法律,入乡随俗、客随主便。在做旅行攻略的时候,除了景点、美食与交通以外,对目的地的了解还需要做更多功课。
我们的邻居新加坡,从亚洲四小龙跻身到全球最富裕国家之一,不能说都是因为它严格管理才能腾飞,但其国家的发达程度、国民的综合素质,一定与此息息相关。
如同本文开篇这张看似开玩笑的新加坡“劝退”图片,很多中国网友表示:这都没毛病啊!

文明,是一个方向,也是一种力量,中国和新加坡互免签证,也欢迎新加坡的朋友们多来中国看看。
本文来自微信公众号:开水与白面包(ID:gh_2940d9f17005),作者:糖心风暴sweetie
发表评论